中国男足新起点 主教练选聘背后的机会与挑战
当外界再次听到“中国足协启动男足国家队主教练选聘工作”的消息时,很多人的第一反应是质疑:又一次换帅,究竟能改变什么然而如果换一个角度去看,这既是一种被迫的调整,也是中国足球在低谷中为自己争取“重启按钮”的少数机会之一。如何在这次选帅中避免重蹈覆辙,如何真正让国家队主教练成为中国足球重建体系的发动机,而不仅仅是“背锅侠”,才是这则消息背后更值得讨论的核心。
新的选帅周期 为何意义远超一纸聘书
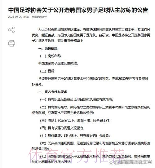
选聘男足国家队主教练,从形式上看只是一项常规工作,但在当前语境下,它被赋予了更强烈的象征意义。一方面,中国男足在近几届世预赛和亚洲杯中的表现,已经让公众耐心不断透支,主教练更迭频繁、技战术风格摇摆不定、长期规划缺位等问题屡屡暴露;中国足协提出要推动职业联赛规范化和青训体系升级,如果国家队主帅仍然只是“临时消防员”,再好的规划也难以真正落地。这一次的选聘工作,不应被理解为一次简单的岗位招聘,而应被视作一次对“国家队权责边界、管理模式、技战术路线”进行重新梳理的契机。
主教练选聘的关键 不仅是“选谁”而是“怎么选”
围绕“中国足协启动男足国家队主教练选聘工作”,外界最关心的问题往往是候选人名单,是继续信任本土教练,还是再次寻找高水平外教。如果只停留在“名字”的争论上,反而容易忽略更深层的问题。真正决定这次选帅能否成功的,不是哪一位教练的履历更华丽,而是选聘标准是否清晰、流程是否公开透明、权责是否匹配、后续保障是否到位。以往的某些失败案例已经证明,哪怕是带着光环而来的名帅,也可能在缺乏制度支撑的土壤里寸步难行。比起纠结于“世界名帅”还是“本土名帅”,更重要的是厘清:新任主帅到底要承担什么任务,是单纯为某一届世预赛背负成绩指标,还是被赋予一个跨周期的建设目标;他的权力边界在哪里,他能否对国家队的选人标准、技战术体系、甚至部分青训导向提出约束性意见。

本土教练与外籍教练 平衡现实与长远的抉择
具体到候选人类型,中国足协调整男足国家队主教练,必然绕不开一个老话题——本土教练还是外籍教练。本土教练的优势在于熟悉联赛环境、了解球员特点、沟通成本较低,更容易在舆论层面获得“情感上的缓冲期”;但他们也常被质疑在国际高水平对抗经验、战术更新速度和临场调整方面存在短板。外籍教练则往往具备更成熟的技战术体系和国际视野,在球队管理、训练细节上更为现代化,可他们也可能面对文化差异、语言障碍和适应周期过长等问题。如果中国足协在此次主教练选聘中,只从“身份属性”来做简单选择,很难带来质的改变。更现实的思路,是在明确整体发展战略的前提下,通过制度设计实现两种优势的结合:例如构建“主教练 外籍顾问 本土助教团队”的复合架构,让战术理念、体能训练、数据分析等现代化模块由有经验的外教主导,而本土教练深度参与日常管理和球员沟通,在未来逐步完成经验接力和本土化沉淀。
从以往案例看选帅 成功与失败的分水岭

纵观过去中国男足多次主教练更替,能够留下积极印象的阶段,往往有几个共性:一是技战术风格相对稳定,不会在短时间内频繁从“防守反击”切换到“高位压迫”再变回“保守防守”;二是足协与主帅之间的目标和责任边界清晰,不会在外界舆论风向改变时轻易动摇;三是联赛层面的配合度较高,例如按照国家队节奏合理调整赛程、在U23政策与国家队培养目标之间形成连贯性。反之那些失败的案例,大多集中在三个问题:以成绩为唯一评判依据导致急功近利、在选帅过程中缺乏科学评估和充分沟通、对主教练缺乏中长期信任和制度性支持。回看这些轨迹,不难发现,这一次中国足协启动男足国家队主教练选聘工作,如果仍然只是换一个名字,却不触及上述根源性问题,那么哪怕短期内有起伏,也很难改变长期走势。
体系建设视角下的主教练 不只是“临场指挥官”
在现代足球发展的语境中,国家队主帅的角色早已不局限于“排兵布阵”。一名合格的国家队主教练,是整个国家足球体系的风格定义者和最高标准的守门人。他可以不直接管理青训,但他对球员技术特点、比赛节奏和战术能力的要求,实际会反向影响到青训和联赛的选材标准。比如,当主帅明确提出国家队未来三到五年要向“主动控制型、高压逼抢型”风格演进时,联赛层面的技术部门自然会意识到,单纯依靠身体对抗和长传冲吊的球员,在国家队中的适配度正在下降,进而调整本土教练培训和青少年训练理念。也正因为如此,中国足协在这次男足国家队主教练选聘中,更应该把“是否具备完整清晰的技战术体系、是否能够形成跨年龄段的风格牵引力”视为关键考量,而不是只看过往成绩表上的几行数据。
制度与环境 才是选帅能否成功的底层变量

不少国家队的成功经验表明,选对教练只是第一步,为其营造相对稳定和专业的工作环境,才是长期竞争力的关键。对于中国足协来说,在宣布启动选聘工作之后,更重要的是向社会和专业圈释放几个清晰信号:其一,在选聘标准和流程上尽量体现公开、公平、专业,让教练界和球迷能够理解“选的逻辑”;其二,在合同条款和管理机制中,给予主教练必要的专业自主权,同时设置科学的阶段性评估体系,而非简单以一两场关键比赛的输赢来决定去留;其三,在国家队与职业联赛、各级梯队之间建立更加顺畅的信息通道,让主帅能够及时掌握球员状态、跟进年轻球员成长,并参与到中长期人才储备规划中。只有当这些配套机制逐步完善,“中国足协启动男足国家队主教练选聘工作”这件事,才不至于沦为一次舆论热点,而是成为推动环境优化的起点。
球迷期待与现实约束 需要一份理性共识
不可否认,每当中国男足主教练更迭时,社会情绪总会被再次点燃,高期待与深怀疑并存。球迷渴望改变,却又害怕看见同样的轮回。在这种复杂的情绪之下,更需要形成一种理性共识:主教练的能力固然重要,但中国足球的问题,从联赛治理、青训质量、职业态度到社会氛围,远非一人之力可以短期扭转。理性的支持,并不意味着降低对中国足协和主帅团队的要求,而是要求他们在信息公开和过程管理上做得更好,让公众看到:选帅不是简单的“赌一把”,而是经过研究、论证和长远规划后的理性决定。与此也要意识到,当中国足协宣布正式启动男足国家队主教练选聘工作时,意味着一个新的周期正在开启,而任何周期性的重建,都必然伴随着阵痛和波动。如果能够在这个阶段明确方向、稳住节奏、坚持原则,那么哪怕短时间内成绩起伏,依旧有可能为未来打下更坚实的基础。
在“选帅”与“重建”之间找到平衡点

从某种意义上说,这一次“中国足协启动男足国家队主教练选聘工作”,真正考验的不是哪位教练能否脱颖而出,而是中国足球管理层能否在复杂的现实与高涨的期待中,找到一条既务实又不失理想主义色彩的道路。如果选帅只是对过去惯性的延续,再多更换也只是表象更新;如果选帅能与长远规划、体系重建、专业治理相互嵌合,那么主教练的到来,才有可能真正成为中国男足“新起点”的标志。在这场看似只关乎一个岗位的选聘背后,隐藏的是中国足球未来数年的方向选择,也是所有关心中国男足的人,重新审视信任、耐心与期望边界的一次集体考题。